开云·Kaiyun(集团)机器人有限公司官网

MENU
  • 首 页
  • 关于我们
    开云·Kaiyun概况 新闻公告 企业文化
    技术服务 机器人成果荟 产业集群 解决方案 教育培训
    实验室 标准查询 技术分享 订阅服务 活动报名
  • 技术服务整体解决方案
    开云·Kaiyun概况 新闻公告 企业文化
    技术服务 机器人成果荟 产业集群 解决方案 教育培训
    实验室 标准查询 技术分享 订阅服务 活动报名
  • 开放共享
    开云·Kaiyun概况 新闻公告 企业文化
    技术服务 机器人成果荟 产业集群 解决方案 教育培训
    实验室 标准查询 技术分享 订阅服务 活动报名
  • 关于我们
    研发与转化平台 标准服务平台 行业服务平台 检测认证平台
  • 技术服务整体解决方案
    技术服务 机器人成果荟 产业集群 解决方案 教育培训
  • 开放共享
    实验室 标准查询 技术分享 订阅服务 活动报名
  • 联系我们
    联系方式 电子地图 留言反馈
机器人成果荟
首页 > 产品中心 >

正文

SLAMMaster 智能定位导航模组

交货周期: 2021-12-30应用领域:
咨询成果
功能特点
智能定位导航模组是赋予机器人自主移动能力的软硬件集成核心模组。SLAMMaster模组核心软件。它是以SLAM建图、定位导航、路径规划和任务调度等核心技术为基础研发的高可靠性、使用便捷的工程化软件,结合多类型传感器和控制器,形成友好、智能、可靠、稳定的自主定位导航模组。
产品特点

●可视化导航软件界面                  

●提升重定位速度和效率

●自动完成精准位姿计算                

●搭配多种类型底盘

●人性化设计                        

●建图效果好,稳定实现闭环检测

●运动稳定,实现了机器人移动中加速度层面的连续

应用场景
面向机器人行业内的主机厂商或集成厂商,该套件可以为客户的机器人主机提供自主移动导航的功能性服务
产品开发
我们可以根据客户的具体需求和面向的具体场景,提供定制开发的移动机器人和人性化的操作软件
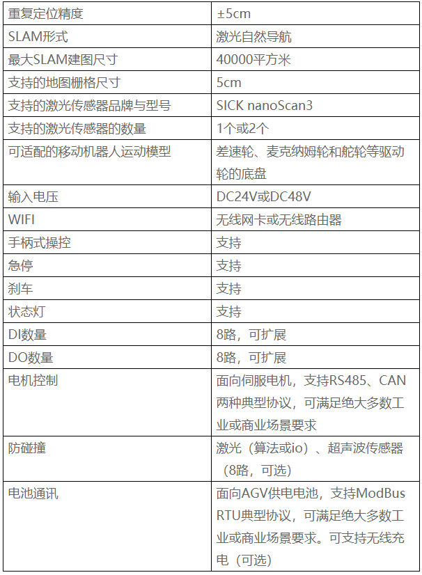
技术参数

服务咨询
黄明高
成果转化管理部|项目合作总监
扫码咨询

电话:021-62574990-191

手机:18017199312

电邮:huangmg@seari.com.cn

地址:上海市曹杨路800号18号楼

  • 关于我们
    开云·Kaiyun概况 新闻公告 企业文化
  • 技术服务整体解决方案
    技术服务 机器人成果荟 产业集群 解决方案 教育培训
  • 开放共享
    实验室 标准查询 技术分享 订阅服务 活动报名
  • 人才管理
    用人理念 职业发展 员工风采 人才招聘
  • 联系我们
    联系方式 电子地图 留言反馈
  1. 官方微信视频号

  2. 官方微信公众号

电话:

021-62222910

地址:上海市普陀区曹杨路800号18号楼

版权所有©2001-2021 开云·Kaiyun(集团)机器人有限公司官网 沪ICP备18037447号-2 沪公网安备 31010702006397号网站地图

  • 首页
  • 关于我们
  • 技术服务整体解决方案
  • 开放共享
  • 人才管理
  • 联系我们